迅牛人工智能研究(广东)有限公司
首页
企业简介
产品大全
联系我们
企业信息
在线留言
产品列表
PRODUCT
----------------
横县农村产权交易中心 以数据交易服务为抓手,谱写乡村振兴新篇章
智慧物流新引擎 某集团以数据交易驱动数字化转型的实践与启示
华东江苏大数据交易中心 以副理事长单位身份引领数据交易服务新生态
强强联合,共筑数据交易新生态 国家金融科技测评中心与华东江苏大数据交易中心建立战略合作关系
数据资产登记 数字时代的“不动产证”,将如何重塑我们的生活?
大数据驱动未来 汽车产业创新与数据交易服务新纪元——《陆家嘴产业金融论坛2017》启示录
数据宝加入上海大数据联盟 携手构建大数据产业链闭环,赋能数据交易新生态
智慧菜场创建|金山蒙山路市场 智慧换“新颜”,提升服务能级与数据价值
欧盟农产品贸易顺差创新高,2023年达463亿欧元
第134届广交会第一期圆满落幕 数据交易服务成为新亮点,助力全球贸易数字化转型
2023年8月京东牛奶乳品行业品牌销售排行榜解析
数字货币如何推动中国经济社会及数据交易服务的发展
大数据基础层持续高速增长 驱动新型智慧城市与数字经济建设
数字化转型引领中国移动业务增长,无形资产与数据服务彰显新动能
第七届中国国际大数据大会 智能云助力数据要素释放价值 数据交易服务新篇章
2023年数据交易行业专题报告 数据产品分类明晰,登记产品数量尚未形成规模
宏盟集团收购Flywheel,加速完善数字商务与数据交易服务布局
AntDB v7.2.0 社区版在Rocky Linux 9上的适配与数据交易服务体验笔记
伽马数据自研产品国内同比增长15.3%,海外收入同步增长策略及数据交易服务分析
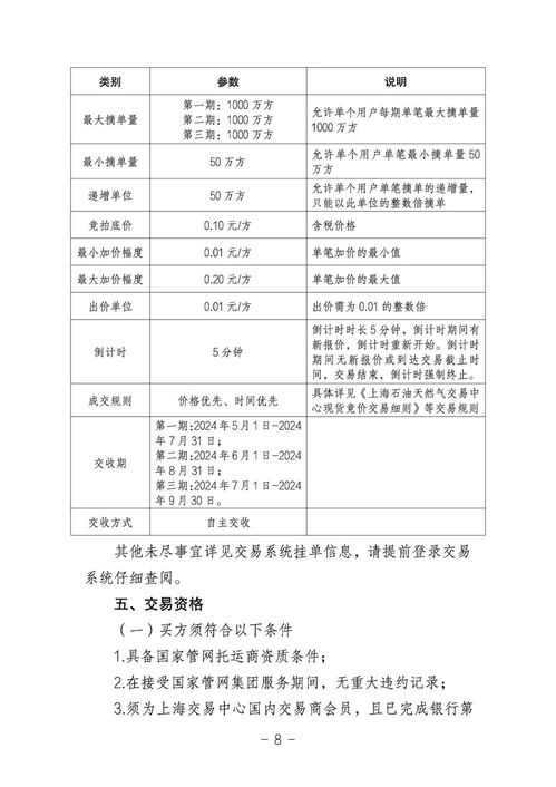
关于开展国家管网集团管网通服务产品竞价交易的公告
如若转载,请注明出处:http://www.diangu178.com/product/list-2.html
第一页
上一页
1
2
3
4
下一页